β-甘露聚糖酶对鹌鹑生产性能、肠道微生物区系的影响血浆生化
发布时间: 2023-06-16 预览次数:

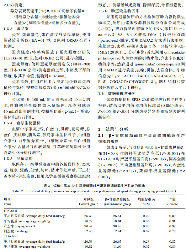
image.png

image.png

image.png

image.png

image.png

image.png

image.png

image.png

image.png

image.png

image.png

image.png

image.png